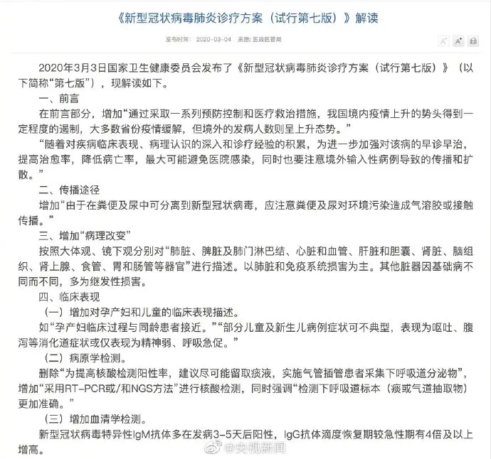
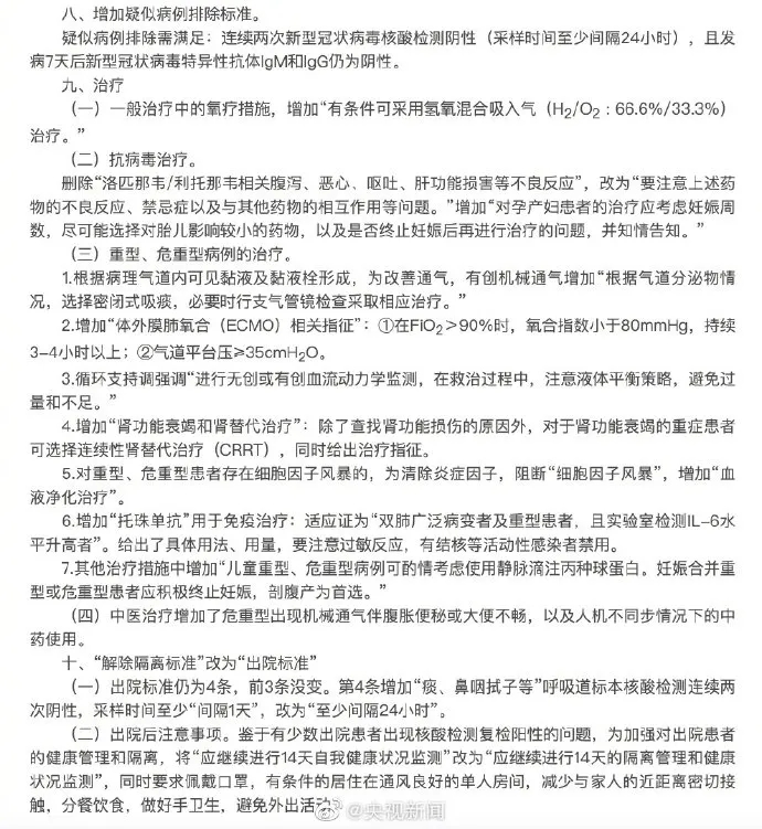
3日,国家卫健委发布《新型冠状病毒肺炎诊疗方案(试行第七版)》。新版诊疗方案主要调整了以下内容:①防疫形势提示警惕境外输入病例;②传播途径增加“应注意粪便及尿对环境污染造成气溶胶或接触传播”;③增加对孕产妇和儿童的临床表现描述;④增加疑似病例排除标准……详情↓



来源:南宁经开区发布 | 作者:本站 | 发布时间:2020-03-06 | 浏览:18021
3日,国家卫健委发布《新型冠状病毒肺炎诊疗方案(试行第七版)》。新版诊疗方案主要调整了以下内容:①防疫形势提示警惕境外输入病例;②传播途径增加“应注意粪便及尿对环境污染造成气溶胶或接触传播”;③增加对孕产妇和儿童的临床表现描述;④增加疑似病例排除标准……详情↓


